淮剧班社和剧团的空间分布研究
摘要:剧团是剧种活态传承的重要载体,它的组建、转型或消亡体现剧种的发展流变及生存状态。对淮剧主要班社、剧团的存在时间、地理位置等信息进行统计和整理,并通过GIS空间分析技术,在时空演变过程中展示淮剧团体的数量变化、区域分布特点,可视化成图,较为形象和交互性地分析淮剧的空间扩散及其文化区演变规律。
关键词:GIS;淮剧;班社;剧团;地理分布
淮剧,又名江淮戏、淮戏,是一种古老的地方戏曲剧种,起源于江苏省盐城市和阜宁县,发祥于上海市,现流行于江苏省、上海市和安徽省部分地区。中华人民共和国成立前有关淮剧的资料非常少,散见于报刊(如《中央日报》)、档案中,记载了有关淮剧剧目、演员谈论自己的思想体会、对剧目内容的评价、对演员技艺的赏析等。真正具有研究性质的成果大致从20世纪50年代左右开始,主要体现在两个方面的内容:其一,有关淮剧的历史沿革,如邓小秋的《淮剧的渊源与形成》等;其二,对淮剧音乐与唱腔进行系统总结,如《淮剧曲调介绍》等。从以上梳理可看出,关于淮剧的研究,从研究方法上看,主要以史学和音乐形态分析的方法为主;在研究内容方面体现从关于剧目和演员的简单介绍拓展到历史沿革、唱腔与伴奏、流派风格等方面。然而有关淮剧的传播及影响、淮剧与其他音乐类型的关系等内容较少受到关注。新世纪以来,对于淮剧的研究在继承传统研究内容和方法的基础上出现新的视角,即从空间的视角分析淮剧的分布与传播,经整理主要有四篇《淮剧“两个中心”分布格局及其成因》[1]《剧场作为“空间的再现”—以上海市民间淮剧戏班为例》[2]《戏曲文化的空间扩散及其文化区演变 —以国家非物质文化遗产淮剧为例》[3] 和《淮剧在沪的发展历程及其空间变迁研究》[4] 。这些研究成果突破以往仅关注淮剧的历史沿革、唱腔与伴奏、流派风格等研究的局限,拓展了以史学和音乐学为主的研究方法,为本文的写作思路、基本立意提供许多有价值的参考。然而这些研究成果只是从宏观上概述淮剧的空间分布,抑或是淮剧进入上海的基本情况研究,并未对淮剧这一剧种展开历史的、综合的和系统的研究,在客观性和系统性上有所欠缺。
德国著名哲学家和地理学家伊曼努尔·康德(ImmanuelKant)认为:“历史学家注意的是事物在时间上的差异与变化,人们通过对所研究的事物在时间上的不同特点,通过比较,找出从一个时期到另一个时期的异同与变化的原因。地理学则是注意事物在空间上的差异与变化,通过空间上的对比来研究其分布特点,从而找出格局的规律。”[5]淮剧从空间和时间两个维度上均有着清晰的地理分布演变脉络,研究淮剧在空间和时间中的轨迹对于探讨淮剧的发展具有重要意义,本课题将历史学和地理学的视角相结合,运用定性与定量互补的研究方法,突破以往较为单一采用定性的研究方法,是淮剧研究方法上的新探索。
剧团是剧种活态传承的重要载体,它的组建、转型或消亡体现剧种的发展流变及生存状态。对淮剧主要班社、剧团的存在时间、地理位置等信息进行统计和整理,基于GIS空间分析技术①, 较为直观、客观地揭示淮剧的空间扩散及其文化区演变规律。从淮剧团体的地理分布及其演变这一视角,对于厘清淮剧流派、创腔模式及其与地域文化的关系等问题有着重要的参考价值,如淮剧团体的空间分布特征与政治背景、社会环境、区域文化有着怎样的关系?又是如何影响淮剧唱腔的变化及剧种的兴衰?这些问题的研究将有助于推动淮剧与地域文化关系的探讨,较为系统地探究淮剧与其他文化因素之间的关系,对于淮剧的传承有着历史经验的参照。
一、淮剧班社与剧团的统计与分布
学界认为“淮剧”其名始见于 1950年,出自上海“麟童剧团”在昌平戏院于1950年11月11日演出的戏单上印有“标准淮剧”四字。[6]实际上,“淮剧”一词出现的时间更早,早在1946年《罗宾汉》上载有“淮剧义演积极筹备”,描述上海淮剧艺人何叫天、马麟童、筱文艳为苏北难民义务播音。[7]1947年在《大公报》中记有“淮剧俗称江淮戏,乃苏北、淮阴周围之地方戏,融两淮及盐、阜等县之地方小戏于一体,故统称淮剧。”[8]1952年10月6日,上海市人民淮剧团出席全国第一届戏曲观摩演出大会,淮剧其名被正式载入国家级文件档案。此后各地三可子社团皆以“淮剧”取代了“江淮戏”“淮戏”之旧称。[9]
淮剧的表演团体,最早的形式是由主要演员创建,他们带头出资购买戏箱,组建班社,往往以其演员的姓氏命名,如“谢家班”“顾家班”等。新中国成立后,民间班社纷纷改组,改建为集体所有制的职业剧团,名称上往往都以“剧团”为名。
(一)1945年前淮剧班社的统计与分布
《淮剧志》记载:“淮剧团”之称始见于1951年5月9日——“麟童剧团”与“联谊剧团”合并后为“淮光淮剧团”(民营公助)[9]。据笔者目前掌握的资料来看,淮剧表演团体第一次以“剧团”命名的时间始于1945年,即“1945年由徐祥庆在上海组建的联义淮剧团,经常在闸北大戏院、沪西大舞台演出”[10]。因此我们将 1945年作为重要时间节点,通过史料记载和艺人的回忆,统计并分析1945年 前淮剧表演团体的数量及分布情况。

1945年前,淮剧表演团体一般以班主(组建者)的姓氏命名,较有影响力的有21个,主要分布于江苏盐城、淮安一带及上海周边区县,其中江苏盐城一带最早可见,主要有同胜班、韩家班等。淮剧表演团体最初进入上海的时间大致为20世纪初。据记载,最早组建于上海的班社是长盛班,是何明珍大约在1911年前后联合武旭东、施培、何孔标、姜德友、洛步蟾等人员创办,常年辗转于上海和苏北两地演出。民国元年(1912)前后,下河何孔德、何孔标、韩太和、骆步新、武旭东等先后赴沪。1920~1930年代,上河孙玉波、徐明芳(大友子)、石景琪,下河梁厂友、李玉花、董桂英等也相继抵沪。[9] 1920~1930年代江苏淮剧班社进入上海的数量逐渐增加。
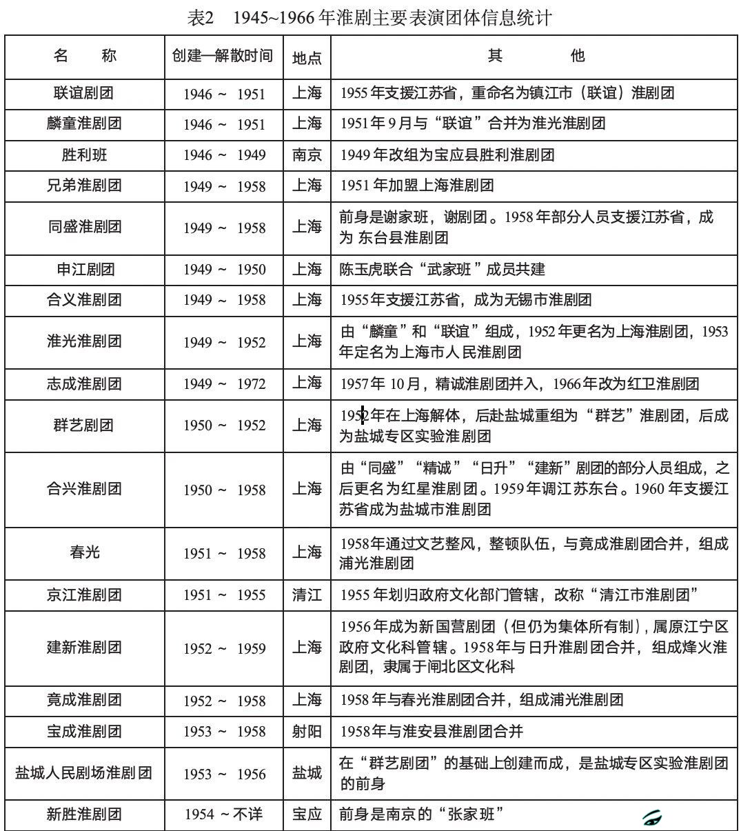
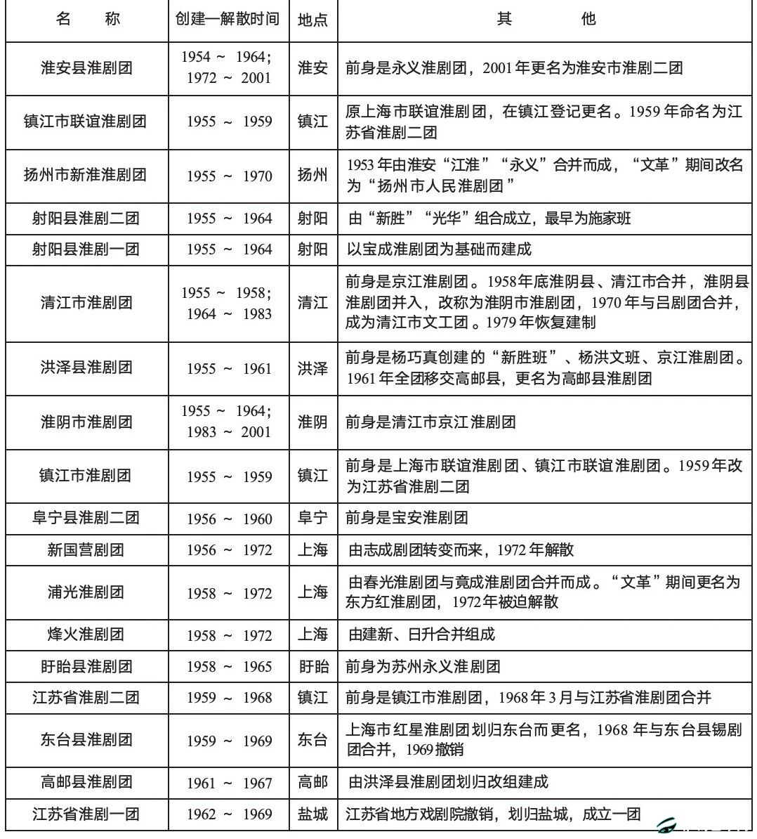
(二)1945~1966年淮剧剧团的统计与分布
1945年后,民间戏班纷纷转型,往往改以“剧团”命名。就上海地区而言,徐祥庆在昌平大戏院最初建立联义淮剧团,之后很多戏班更名为剧团,如韩家班更名为兄弟淮剧团,谢家班更名为同盛淮剧团。当时上海淮剧界威望最高的班社之一“武家班”于 1946 年改名为日升淮剧团。在苏北一带情形大致相同,陈四班子改名为艺工淮剧团,谢家班改名为同盛淮剧团。
1951年,国家政务院颁发了《关于戏曲改革工作的指示》,根据改戏、改人、改制的原则,对原来的班社和剧团进行改制,改建为集体所有制的职业剧团。如上海淮剧团是由上海淮剧艺人何叫天、筱文艳、马麟童等向上海市文化主管部门注册登记,由前一时期的“麟童”和“联谊”两剧团组成的淮光淮剧团于1952年更名而来;洪泽县淮剧团由淮安的“新胜班”改组而成;建湖县委对淮剧班社清 理登记,根据改戏、改人、改制的原则,将较大的“新艺淮剧团”和“胜利淮剧团”合并组建,建湖县淮剧团由此形成。
1945~1966年共有77个淮剧团,上海和苏北两地都出现较为繁荣的局面。以1953年(政府正式将表演团体登记在册)为例,上海当时有13 个淮剧团,苏北有29个淮剧团。[9]较有意思的是,虽淮剧在南京演出较为频繁,然而在南京组建的淮剧剧团较少。据说早在辛亥革命前后就有淮剧艺人表演;1926年,何益山带领“何家班”到南京的明明大舞台、下关合记戏园演出;1938年,筱文艳、筱云龙、王九林、韩小芬、毛剑秋、韩刚、韩传儒等从上海到南京演出。1946年,沈月红在黄泥滩胜利戏院组建胜利班,但因警察局刁难不让开业,折腾到倾家荡产,不得不转到上海。[11]后来1960年在南京成立江苏省淮剧团,但1962年宣布撤销,最终还是调回到盐城地区。
为了厘清这一阶段淮剧团与前一阶段班社的关联,现将当时有影响力的剧团(现存剧团见后文列表,此处略)基本信息列表如下:


从表2中可以看出,这些剧团有的是在前一时期班社基础上改组而成,如同盛淮剧团由谢家班改制而来;有的后期又改制为国有或集体剧团,如联谊剧团改成镇江市淮剧团、兄弟淮剧团加盟上海淮剧团;有些剧团在“文革”期间撤销,改革开放后得以重建。这些剧团的多次改组和迁址对于淮剧音乐的传播和风格流变有着重要的影响。
(三)1966~1976年
“文革”期间,淮剧与其他艺术形式一样遭受重大的挫折,淮剧团纷纷被撤销,有些淮剧团或转型为文工团,或转型表演样板戏。这一时期,淮剧表演团体主要有红卫淮剧团、盐城地区淮剧团、苏北文工团等,主要演出如《照减不误》《渔滨河边》《淮阴之战》《生死同心》《莫忘恩德》等作品。其中红卫淮剧团由志成淮剧团更名而来;盐城地区淮剧团1969年由江苏省淮剧团更名而成,1975年恢复江苏省淮剧团的名称。
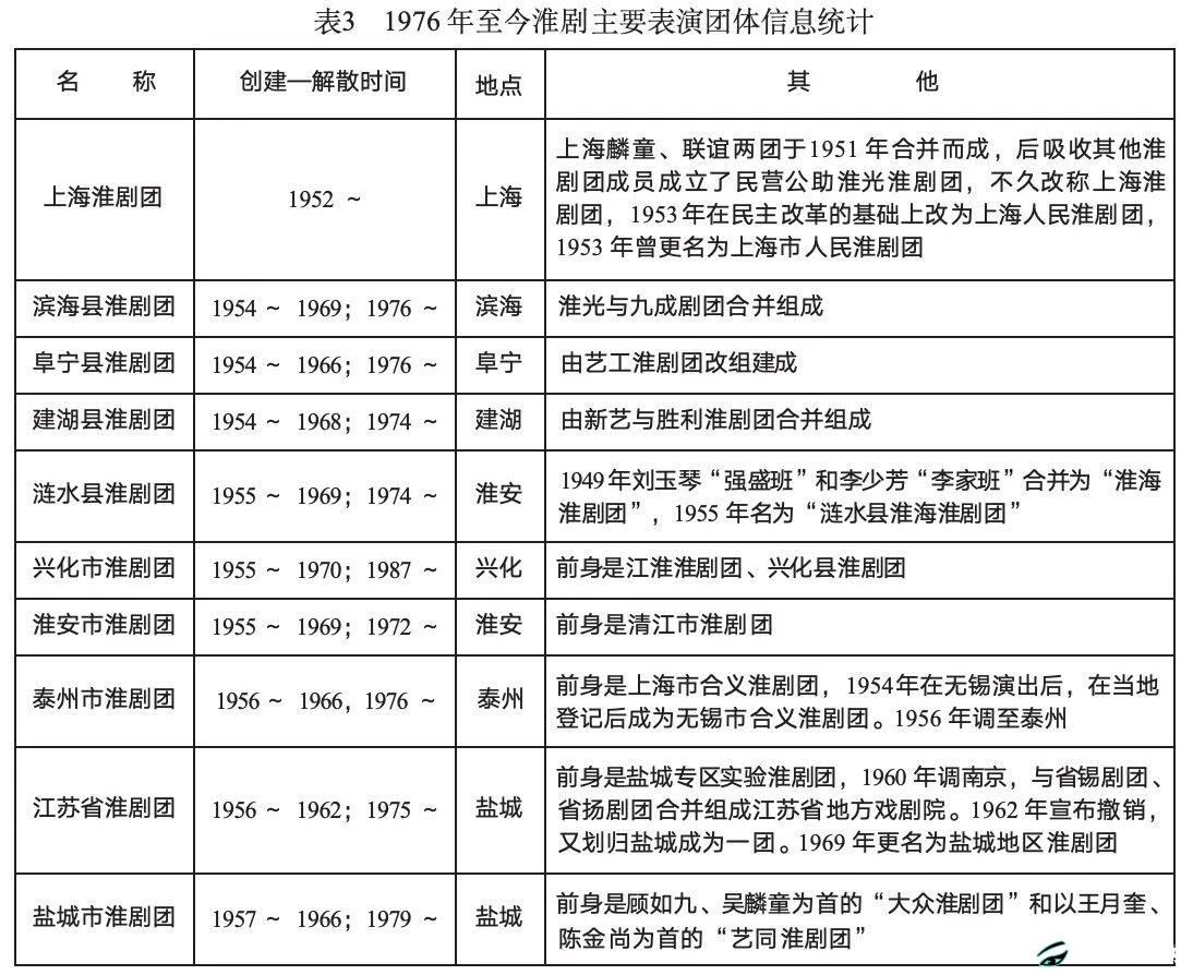
(四)1976年至今
1976年后,民间音乐文化活动慢慢复苏,淮剧艺人纷纷重新组团,20世纪80年代末达到高峰。以当时淮阴市为例,集体性剧团多达6个,而民营剧团多达17个。[12]滨海县也先后成立“正红淮剧团”“天场淮剧团”“坎北淮剧团”“二罾淮剧团”和“北坍淮剧团”,每一剧团有团员15~20人不等。
民间淮剧戏班迎来90 年代中期到新世纪初的一段鼎盛发展时期,在上海的苏北民间淮剧戏班多达17家。然而好景不长,随着娱乐方式的多元化,戏曲音乐的生存空间逐渐缩小,淮剧团的数量也大幅度减少。2011年年初,上海的民间淮剧戏班尚存7家。2015年年初,上海市民间淮剧戏班只剩4家,其他或关或转或迁回苏北。目前现存淮剧团有上海淮剧团、滨海县淮剧团、阜宁县淮剧团、建湖县淮剧团、涟水县淮剧团、兴化市淮剧团、淮安市淮剧团、泰州市淮剧团、江苏省淮剧团、盐城市淮剧团、宝应县淮剧团、金湖县淮剧团、射阳县淮剧团共13个。除了上海淮剧团外,其他淮剧团均位于江苏。

二、GIS技术下淮剧空间分布密度和流变
运用地理信息系统的ArcGIS软件进行数据编辑、信息导入等,将GIS技术中的制图和可视化功能运用其中,以地图为依托,将淮剧剧团所在地信息按不同历史时间段分别绘制空间分布图,客观、直接地显示淮剧的地理分布特点及流变规律,以弥补研究的真实性考证和文字表述的不足。具体地说,在前文数据的基础上,利用ArcGIS10.5软件中的核密度工具对淮剧四个发展阶段(1945年以前,1945~1966年,1966~1976年,1976年至今)剧团所在地空间分布密度进行测定,生成基于剧团数量的空间分布核密度图,揭示淮剧剧团分布空间集聚值。核密度法能够较清晰地反映地理要素在实际空间上的分布及其集聚特征,有效弥补最邻近指数和地理集中指数方法基于数理分析来描述地理要素在统计意义上集中程度的不足。

整个研究时段淮剧团成立地空间分布表现出明显的“双核心”分布特征,即以江苏盐阜(今盐城、阜宁、建湖)、清淮(今淮安清浦、楚州)为发源地中心,上海为传播扩散中心的双核心结构。双核心在文化传播功能和方式上有所侧重,淮剧发源地的传播方式主要以扩展扩散为主,利用平原河网向苏北平原渐进式扩散传播;而淮剧在上海形成另一个核心的原因除了20世纪早期伴随着大规模的苏北南下移民进入上海②,淮剧迁移扩散的因素外,上海城市自身的文化传播功能与之后淮剧文化地位的确立密不可分,上海成为淮剧展示传播的平台,最终使淮剧融合发展,在20世纪五六十年代达到繁荣局面。
分时段淮剧团分布核密度结果表明:双核心结构在1945年之前就基本确立,1945~1966年是淮剧发展的黄金时期,淮剧团数量、规模以及分布区域较之前有明显的增长;1966~1976年因受到“文革”的影响,淮剧进入衰退时期;1976年至今是淮剧的恢复发展时期,由于戏曲艺术自身在当代所面临的传播继承的共同问题,淮剧剧团数量规模以及分布区域呈现收缩的态势。笔者在2008年《淮剧“两个中心”分布格局及其成因》一文中通过考察淮剧形成与发展、音乐风格、名角分布、受众和剧团情况等方面明确提出淮剧自20世纪初经镇江、常州、无锡、苏州到上海,形成苏北和上海“两个中心”的分布格局。[1]
虽然从地域上看,淮剧形成了上海和苏北两个地域中心。然而在上海,淮剧的演员和观众实际上仍然是苏北人群体。刘厚生在《创造上海淮剧的特殊风格》一文中说,淮剧进入上海后(20世纪初)只能在杨树浦、闸北的三四流剧场甚至是露天大棚演出,主要为苏北同乡服务,既进不了中心地区的大剧院,也进不了主流文化的欣赏圈。[13] 20世纪40年代在上海的演出剧场分布以闸北、沪东、沪西、南市为四个主要集中地,大多与工厂区、棚户简屋区(俗称“下只角”)相伴,而市商业中心区(黄浦区)却是空白。[4] 因此,淮剧虽然在上海城市空间中生存与发展,然而真正的观众实际上仍然是苏北人,上海地方观众所占比例较小。随着昔日苏北人的上海化③以及苏北人在上海的人口比例下降,自20世纪90年代初淮剧在上海的市场越来越小,上海淮剧团的数量也出现骤减的趋势,以至于上海市政府讨论关于“是否还需要淮剧留在上海”的问题。
尽管以上的数据与实际情况还存在差距,但也大体能够反映淮剧班社与剧团分布的一般规律。淮剧剧团的地理分布和动态迁移对淮剧唱腔流派的形成及淮剧音乐流变有着至关重要的影响,尚待进一步分析,由于篇幅所限,另撰文详述。
参考文献:
[1]吴艳:《淮剧“两个中心”分布格局及其成因》,载《南京艺术学院学报(音乐与表演版)》,2008年第1期.
[2]杨子:《剧场作为“空间的再现”——以上海市 民间淮剧戏班为例》,载《艺术百家》,2010年第8期.
[3]吴康:《戏曲文化的空间扩散及其文化区演变——以国家非物质文化遗产淮剧为例》,载《地理研究》,2009年第5期.
[4]张金贞:《淮剧在沪的发展历程及其空间变迁研究》,复旦大学博士论文,2013.
[5]王恩涌:《文化地理学导论——人·地·化》,高等教育出版社,1989,第3页.
[6]《海上淮剧100年》,载秦来来:《穿越写在舞台边上》,上海文艺出版社,2011,第84页.
[7]《淮剧义演积极筹备》,载《罗宾汉》,1946年7月14日.
[8]曹杰:《正在蓬勃中之淮剧》,载《大公报》,1947年2月8日.
[9]江苏省盐城市戏曲志编辑室:《淮剧志》,江苏省盐城市戏曲志编辑室,1986。
[10]王荣华:《上海大辞典(下)》,上海辞书出版社,2007,第11页.
[11]邓小秋:《淮剧艺人在南京》,载《南京戏曲资料汇编第3辑》,《中国戏曲志、江苏卷、南京分卷》编辑室编,1988,第99~104页.
[12]淮阴市文化局、淮阴市文联:《淮阴文化艺术志》,江苏古籍出版社,1997,第155~157页.
[13]刘厚生:《创造上海淮剧的特殊风格》,载《上海戏剧》,2007年第12期.
注释:
①GIS是Geographic Information System的简称,即地理信息系统,在计算机硬、软件系统支持下,对空间中的有关地理分布数据进行采集、储存、管理、运算、分析、显示和描述的技术系统。
②1906年,江苏省洪泽湖水泛滥,出现了百余年来罕见的大水灾。淮剧艺人纷纷逃荒,流落于沪宁沿线及上海等地。
③苏北人在上海一直被歧视,旧日苏北人的后代都不愿意讲苏北话,久而久之上海的苏北人已不会苏北话。

本文原载于《音乐艺术》2020年第4期;
作者简介:吴艳,南京师范大学音乐学院教授,博士生导师,音乐学系主任,主持江苏省社会科学基金项目2项,参与国家社会科学基金重大项目。在《中国音乐学》《音乐研究》《音乐艺术》《中国音乐》等期刊上发表论文二十余篇,出版专著1部、译著2部主要从事中国传统音乐、音乐人类学的教学与科研工作。







